本数据集收录了黄河流域地区近5年来暴雨洪水等相关资料。
1、数据集命名:黄河流域内近几年暴雨洪水数据.xlsx
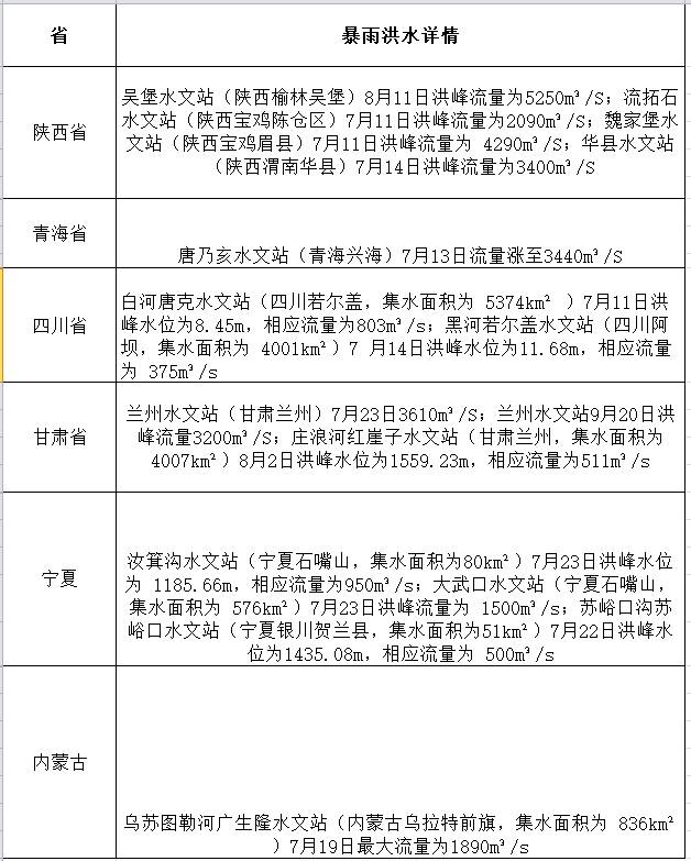
2、属性说明:(1)序号:名单序号;(2)省:黄河流域流经省级地区;(3)市:黄河流域流经市级地区;(4)地区:黄河流域流经区县级地区暴雨洪水发生次数.
3、数据源自:全国水情年报2019;全国水情年报2018;全国水情年报2017;全国水情年报2016;全国水情年报2015。
| 采集时间 | 2015/01/01 - 2019/12/31 |
|---|---|
| 采集地点 | 黄河流域 |
| 数据量 | 70.0 KiB |
| 数据格式 | Excel |
| 数据时间分辨率 | 年 |
| 坐标系 |
全国水情年报2019,出处:http://www.mwr.gov.cn/sj/tjgb/sqnb/202006/t20200630_1410521.html
全国水情年报2018,出处:http://www.mwr.gov.cn/sj/tjgb/sqnb/201912/P020191216500589402000.pdf
全国水情年报2017,出处:http://www.mwr.gov.cn/sj/tjgb/sqnb/201902/P020190213636482806061.pdf
全国水情年报2016,出处:http://www.mwr.gov.cn/sj/tjgb/sqnb/201708/t20170810_973261.html
全国水情年报2015,出处:http://www.mwr.gov.cn/zzsc/tjgb/sqnb/2015/#p=31
人工收集整理数据并摘录。
数据质量良好。
| # | 编号 | 名称 | 类型 |
| 1 | XXH13506-103 | 寒旱区环境演变研究“科技领域云”的建设与应用 | 其他 |
| 2 | XXH-13514-0209 | 中国科学院冰川冻土沙漠数据中心能力建设 | 其他 |
本作品采用
知识共享署名
4.0 国际许可协议进行许可。
| # | 标题 | 文件大小 |
|---|---|---|
| 1 | _ncdc_meta_.json | 4.6 KiB |
| 2 | 2015-2019年黄河流域洪水灾害数据 |
| # | 时间 | 姓名 | 用途 |
|---|---|---|---|
| 1 | 2025/11/12 17:43 | 马*蓉 |
做平台需要数据支撑,另外可能在后续会作软件著作权或专利论文中一项
|
| 2 | 2025/10/29 00:03 | 卢*馨 |
正在研究黄河流域极端降水,申请下载数据以支持相关研究
|
| 3 | 2025/10/23 23:17 | 梁*蕾 |
我是西安交通大学公共政策与管理学院的研一学生,为了完成课题任务确定研究方向,需要这些数据做论文尝试,望批准
|
| 4 | 2025/10/13 22:59 | 张*铭 |
Paper title:黄河流域城市复合洪水灾害预案评估与对策建议
Paper abstract:用于黄河流域洪水灾害说明
Paper type:硕士论文
导师曲宗希
|
| 5 | 2025/10/03 23:51 | 马*梁 |
用于黄河流域内蒙古段水体智能识别研究,望同意!
|
| 6 | 2025/09/30 05:10 | 何*珍 |
进行黄河流域高质量发展研究,进行相关数据收集
|
| 7 | 2025/09/03 19:41 | 曹*业 |
用于项目《多源异构数据融合治理关键技术研究》中数据库的构建
|
| 8 | 2025/07/04 06:53 | 孙*英 |
中学地理课程教学,关于黄河的特征,教学中使用。
|
| 9 | 2025/06/13 00:31 | 胡*弟 |
用于黄河流域上游地区洪水分析与预测研究。
|
| 10 | 2025/05/21 04:46 | 张*永 |
是湿哒哒撒旦撒旦撒旦撒撒旦撒旦撒打算十大撒旦手打
|
© 中国科学院西北生态环境资源研究院 2005- 备案号:陇ICP备2021001824号-21
兰州市东岗西路320号, 730000, 电话: 0931-4967592,0931-4967596

