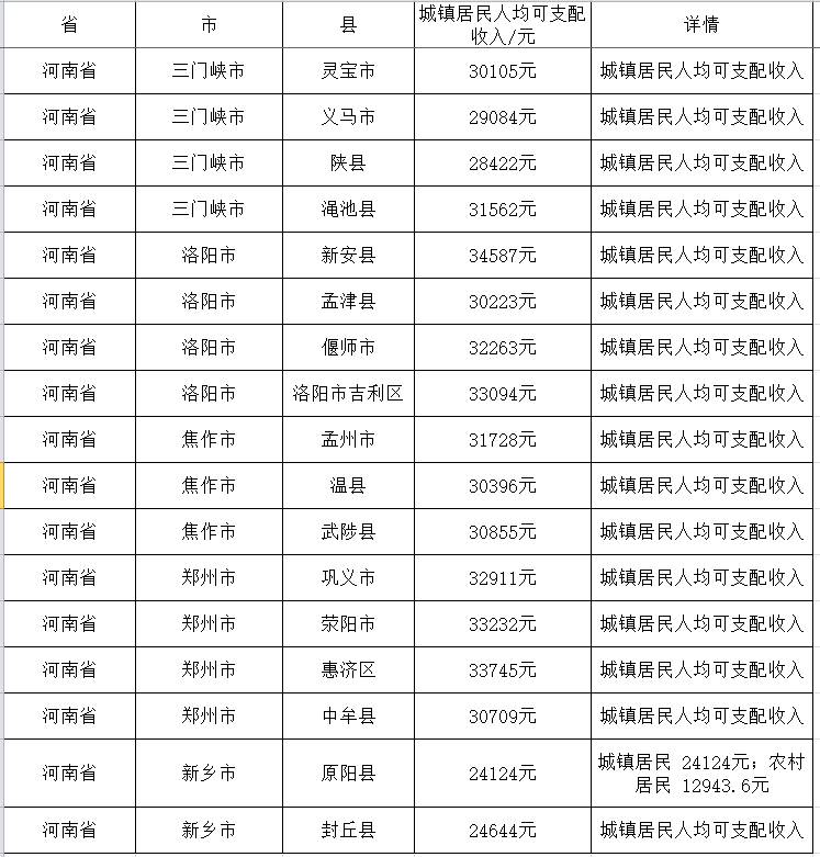
近五年的流域县级城市城镇居民人均可支配收入。
1、数据集命名:城镇居民人均可支配收入.xlsx。
2、属性说明:省:流域流经省级区域。市:流域流经市级区域。县(区):流域流经区县级区域 。城镇居民人均可支配收入。2015~2019每一年的数据。
3、主要统计了河南省、陕西省、山西省、山东省、青海省、宁夏回族自治区、内蒙古自治区、甘肃省部分县区的城镇居民人均可支配收入。其中青海省河南蒙古族自治县统计了增幅。
| 采集时间 | 2015/01/01 - 2019/12/31 |
|---|---|
| 采集地点 | 黄河流域 |
| 数据量 | 84.8 KiB |
| 数据格式 | EXCEL |
| 数据时间分辨率 | 年 |
| 坐标系 |
源自黄河流域各县区年鉴,各省份统计局官网、省情网等。
人工收集整理数据。
数据质量良好。
| # | 编号 | 名称 | 类型 |
| 1 | XXH13506-103 | 寒旱区环境演变研究“科技领域云”的建设与应用 | 其他 |
| 2 | XXH-13514-0209 | 中国科学院冰川冻土沙漠数据中心能力建设 | 其他 |
本作品采用
知识共享署名
4.0 国际许可协议进行许可。
| # | 标题 | 文件大小 |
|---|---|---|
| 1 | 11流域城镇居民人均可支配收入.xlsx | 84.8 KiB |
| 2 | _ncdc_meta_.json | 4.2 KiB |
| # | 时间 | 姓名 | 用途 |
|---|---|---|---|
| 1 | 2025/08/07 02:52 | Son*****dan |
本人申请黄河流域相关数据集用于个人开展防洪标准方案优选研究
|
| 2 | 2025/04/12 19:54 | 罗*琳 |
因为现在当前要参加统计建模大赛,需要数据来进行分析。
|
| 3 | 2025/02/12 07:09 | 曹*宁 |
论文题目:黄河流域高质量发展的生态正义研究
数据在研究中的作用:数据集中涉及部分研究城市,将起到很大帮助
论文类型:博士论文
导师姓名:罗平平
|
| 4 | 2025/01/14 03:13 | We***** Li |
论文题目:拟研究:宏观经济与网络社会价值观之间的关联与影响因素研究
数据在研究中的作用:重要的经济数据支撑
论文类型:期刊论文
导师姓名:本人已博士毕业,为讲师
|
| 5 | 2024/11/21 12:38 | 包***亚 |
黄河流域数据使用目的在于为黄河流域的生态环境保护、水资源管理、经济发展规划及文化传承发展提供科学依据。在使用过程中,先收集数据并整理分类,进行预处理确保质量准确,运用恰当方法分析后以图表等形式呈现结果。同时,严格遵守法律法规和数据使用协议,采取加密存储、限制访问权限等措施保障数据安全与保密,发布成果时妥善处理敏感数据。
|
| 6 | 2024/11/15 23:02 | 颜* |
应用统计案例大赛,需要黄河流域数据,主题高质量发展
|
| 7 | 2024/11/09 23:58 | 连*达 |
论文题目:
数据在研究中的作用:
论文类型:
导师姓名:
|
| 8 | 2024/10/08 23:48 | 侯*慧 |
论文题目:黄河流域水资源安全评价
数据在研究中的作用:安全评价指标
论文类型:硕士论文
导师姓名:赵军
|
| 9 | 2024/07/08 22:41 | 解* |
论文题目:预计为 基于可持续发展的黄河流域乡村地区用地优化研究
数据在研究中的作用:作为黄河流域可持续发展评价部分的基础数据
论文类型:
导师姓名:
|
| 10 | 2024/07/08 13:55 | 管* |
2024年度河南省哲学社会科学规划项目申报,四、决策咨询项目,3.深化黄河流域生态环境系统治理、综合治理、协同治理,统筹推进高水平保护和高质量发展研究*
|
© 中国科学院西北生态环境资源研究院 2005- 备案号:陇ICP备2021001824号-21
兰州市东岗西路320号, 730000, 电话: 0931-4967592,0931-4967596

